Instance Verification Kit (IVK)
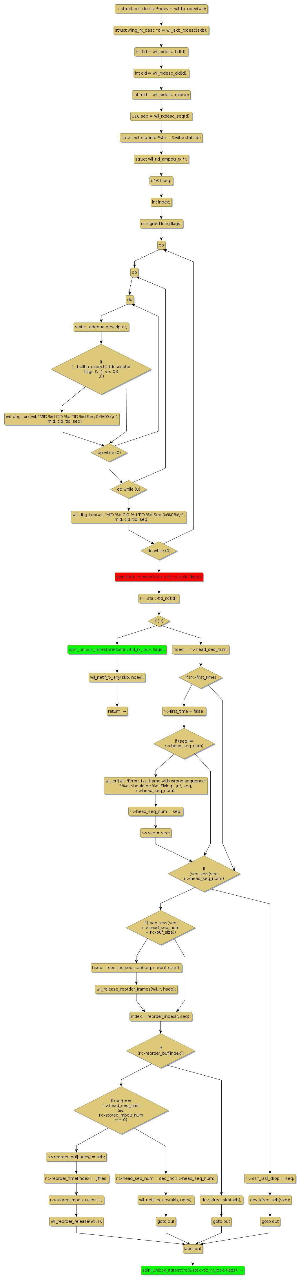
spin lock @ [2984+44+/linux-3.19-rc1/drivers/net/wireless/ath/wil6210/rx_reorder.c]
Instance Signature: tid_rx_lock
|
The Matching Pair Graph:
|
|
Function Name
|
Control Flow Graph (CFG)
|
Events Flow Graph (EFG)
|
Source Correspondence
|
|
wil_rx_reorder
|
|
|
[2502+14+/linux-3.19-rc1/drivers/net/wireless/ath/wil6210/rx_reorder.c]
|